24+ Pohon Industri Gandum
Oktober 08, 2021
24+ Pohon Industri Gandum

Daftar Buku Pertanian dan Teknologi Pertanian Penerbit UGM Sumber : www.distributorbuku.com

Pohon industri jagung Sumber : pt.slideshare.net

PPT POHON INDUSTRI JAMBU METE PowerPoint Presentation Sumber : www.slideserve.com

KARAKTERISTIK LIMBAH HASIL OLAHAN SINGKONG DALAM PROSES Sumber : mokmi.blogspot.com

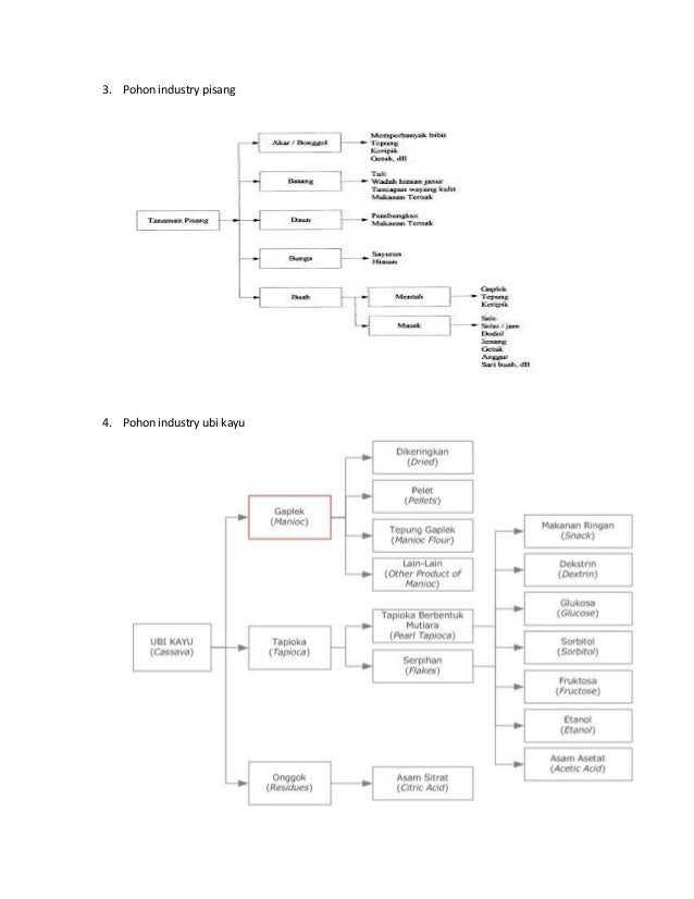
pohon industri tanaman di indonesia Sumber : www.slideshare.net

Tugas MIP Pohon Industri Gandum YouTube Sumber : www.youtube.com

pohon industri tanaman di indonesia Sumber : www.slideshare.net

KimintekHijau com INDUSTRI KIMIA Sumber : infostudikimia.blogspot.com

Agribisnis tanaman sayuran 1 Sumber : www.slideshare.net

Pohon Industri Gandum Tugas Mesin Industri Pertanian by Sumber : www.youtube.com

PPT POHON INDUSTRI JAMBU METE PowerPoint Presentation Sumber : www.slideserve.com

pohon industri tanaman di indonesia Sumber : www.slideshare.net
pohon industri pdf, pohon industri tomat, data konsumsi tepung terigu di indonesia 2022, pohon industri kacang tanah, makalah pengertian pohon industri, pohon industri komoditas padi, pohon industri kedelai, pohon industri perkebunan,
Pohon Industri Gandum

Daftar Buku Pertanian dan Teknologi Pertanian Penerbit UGM Sumber : www.distributorbuku.com
Pohon Industri Kemenperin
jenis pohon industri gandum produsen mesin naik 27 persen ekspor gula semut nasional lampaui usd 48 klasifikasi dan ciri ciri morfologi tebu materi pertanian kacang tanah dan pohon industri rizal mahdi09 blog naik 27 ekspor gula semut nasional lampaui usd 48 ribu free download here pdfsdocuments2 com peluang usaha analisa menanam tebu cara menempa gula semut dari gula

Pohon industri jagung Sumber : pt.slideshare.net
diagram jenis pohon industri gandum Indonesia
24 06 2013 Pada tahap cleaning gandum dibersihkan dari kotoran kotoran seperti debu biji biji lain selain gandum seperti biji jagung kedelai kulit gandum batang gandum batu batuan kerikil logam dan lain lain 6 Kontaminan kontaminan tersebut bagi dipisahkan dari gandum
PPT POHON INDUSTRI JAMBU METE PowerPoint Presentation Sumber : www.slideserve.com
ANALISIS KOMODITI GANDUM DALAM INDUSTRI
Pohon Industri Tebu mengintip peluang industri gula merah tebu pohon industri tebu kelompok khalayak umum pada umumnya mengetahui tanaman tebu menyimpan manfaat dari beraneka rupa sisi pertanian tebu perkebunan wikipedia bahasa indonesia ensiklopedia bebas diagram jenis pohon industri gandum produsen mesin budidaya tanaman tebu sacharum officinarum di lapangan pertanian makalah budidaya hutan industri

KARAKTERISTIK LIMBAH HASIL OLAHAN SINGKONG DALAM PROSES Sumber : mokmi.blogspot.com
Pohon Industri Gandum Pohonku Blogger
About Press Copyright Contact us Creators Advertise Developers Terms Privacy Policy Safety How YouTube works Test new features Press Copyright Contact us Creators

pohon industri tanaman di indonesia Sumber : www.slideshare.net
Tugas MIP Pohon Industri Gandum YouTube
Pohon Industri Gandum Loading Ciri Khusus Pohon Kelapa Ciri Khusus Pohon Kelapa Ciri Khusus Pohon Kelapa merupakan satu jenis tumbuhan dari suku aren arenan atau Arecaceae dan Pohon Kelapa ialah anggota tunggal dalam marga Cocos Tumbuhan Pohon Kelapa ini dimanfaatkan hampir semua bagiannya oleh manusia sehingga dianggap sebagai tumbuhan serba guna khususnya bagi

Tugas MIP Pohon Industri Gandum YouTube Sumber : www.youtube.com
pohon industri gandum Macam Jeniss
Pohon Industri Tebu Free Download Here pdfsdocuments2 com diagram jenis pohon industri gandum produsen mesin pujaanku MANFAAT PERKEBUNAN BAGI LINGKUNGAN Penampilan 10 Varietas Unggul Tebu di KP Ngemplak Pati MENYONGSONG HADIRNYA AREN DAN LENGSERNYA TEBU DARI TAHTA Jenis Jenis Tanaman Perkebunan Aneka Tanaman Perkebunan Cantik Mana Kebun Tebu di

pohon industri tanaman di indonesia Sumber : www.slideshare.net
Pohon Industri Gandum Tugas Mesin Industri
Gambar pohon industri Jenis Jenis Tepung Mancing Info Oct 22 2012 Dibuat dari sari pati ketela pohon semua jenis tepung yang berasal dari gandum

KimintekHijau com INDUSTRI KIMIA Sumber : infostudikimia.blogspot.com

Agribisnis tanaman sayuran 1 Sumber : www.slideshare.net

Pohon Industri Gandum Tugas Mesin Industri Pertanian by Sumber : www.youtube.com

PPT POHON INDUSTRI JAMBU METE PowerPoint Presentation Sumber : www.slideserve.com

pohon industri tanaman di indonesia Sumber : www.slideshare.net